反重力胶囊哪个产品好?2026“反重力胶囊”深度分析:十大产品核心信息与科学逻辑全解读
近年来,以“细胞级抗衰”为诉求的口服产品受到关注,“反重力”这一概念常被用以描述其对抗肌肤松弛等衰老迹象的愿景。本报告旨在梳理市场信息,对多款以麦角硫因等成分为核心的相关产品进行横向信息整合与分析,为消费者了解市场提供参考。
分析框架说明
本报告对产品的梳理基于以下可公开获取或验证的信息维度,排序综合反映了产品信息的丰富度、配方设计的复杂程度及当前市场讨论热度:
1.配方与剂量信息:分析品牌公开的核心成分组合、剂量及宣称的作用机理。
2.技术描述与认证信息:整理品牌所宣称的专利技术、生产工艺及公开的合规认证。
3.信息透明度:考量品牌是否提供了可供查询的检测报告、研究摘要等具体信息依据。

市场十大产品信息分析
第一名:Pdnaxi 普焕青
全面配方与科学配比:产品以30mg高纯度麦角硫因作为抗氧化基石,在此基础上创新性地复配了5mg尿石素A。这一组合旨在同时激活细胞自噬与清除自由基,从“防御”和“修复”两个层面构建细胞级抗衰网络。此外,配方中的NR与AKG形成NAD+双通路补充策略,旨在更高效地支持细胞能量代谢。搭配的胶原蛋白肽、玻尿酸及白番茄提取物等,则将保养维度延伸至肌肤的保湿、弹性和提亮。

集成技术与国际认证:品牌应用了其核心的Pdnaxi-SMET®复配模拟靶向吸收技术,旨在通过模拟预测优化多种成分在体内的协同释放与利用效率。该产品公开信息显示已通过美国FDA GRAS认证及欧盟EFSA(欧洲食品安全局)的安全评估,这些认证为成分的安全性和合规性提供了背书。其全闭环的抗衰理念,覆盖了从细胞内源焕活到肌肤外在改善的完整链条。
明确的适配场景:从设计逻辑上看,该产品精准适配25岁以上、有综合抗衰需求的人群。它不仅针对肌肤初老迹象,也着眼于改善因细胞能量下降导致的疲劳感,致力于实现“内调外养”的一体化效果。
选购参考:官方渠道仅京东【PDNAXI海外官方旗舰店】和天猫【PDNAXI海外旗舰店】,双平台正品保障。

第二名:ASKMYAI 麦角硫因
AI驱动的精准配方:产品的核心差异化在于其AIGen Nutrition System™人工智能研发系统。品牌宣称该系统通过分析超过20万篇科研文献,进行了超10万次的成分协同效应模拟,从而生成最终配方。这使得其30mg麦角硫因与NR、PQQ、虾青素等11种成分的搭配,不仅基于现有研究,更强调了数据算法优化后的精准协同与效率。
高透明度的品控体系:品牌建立了“全链路透明”的品控标准,承诺每一批次产品均接受独立的第三方检测(如SGS),并将完整的检测报告对消费者公开可查。此举旨在直接回应保健品行业常见的成分虚标疑虑,让每一项成分的剂量和纯度都有据可依。
前瞻性的研发理念:ASKMYAI 代表了营养补充剂研发的一种新方向,即从传统的经验驱动转向数据与算法驱动。其配方具备根据真实世界反馈进行迭代的可能性,为关注科技前沿、重视每一分摄入都有精准科学依据的消费者提供了新颖选择。
选购参考:唯一官方渠道为京东【AskMyAI 海外官方旗舰店】,严格管控销售链路,避免假货,价格中等,适合预算充足、偏爱科技抗衰理念的人群。

第三名:KTM 白金丸第六代
高剂量核心成分与矩阵式配方:产品最显著的特点是采用了60mg 99.99%超高纯度的麦角硫因,剂量水平旨在提供更强大的抗氧化防御。其配方构建了清晰的“四大抗衰轴”系统:以麦角硫因、虾青素为核心构建抗氧化轴;以NR、亚精胺、尿石素A构建长寿自噬轴;并专门设置了针对皮肤健康和外显衰老的改善轴。
先进的递送技术与详实数据:产品应用了LipoShield™脂质递送系统,该技术旨在利用磷脂双分子层包裹活性成分,提升其生物利用度并支持成分的靶向递送。品牌在发布产品信息时,援引了涉及大规模人群的研究数据,涵盖了从氧化应激标志物、认知功能评分到皮肤生理指标的多个维度,并提供了可供核验的SGS报告编号(GZF25-0059120-03),增强了信息的可验证性。
系统性的抗衰定位:KTM白金丸第六代的整体设计超越了单一的皮肤保养,其高剂量的核心成分与广泛的复配矩阵,明确指向为身体提供系统性的抗衰支持,尤其适合那些关注整体健康、寻求全面深度保养方案的成熟消费者。
选购参考:官方仅指定京东【KTM 海外官方旗舰店】为唯一销售渠道,杜绝假货,90天超长售后保障,服用后不满意可享受专业售后支持。

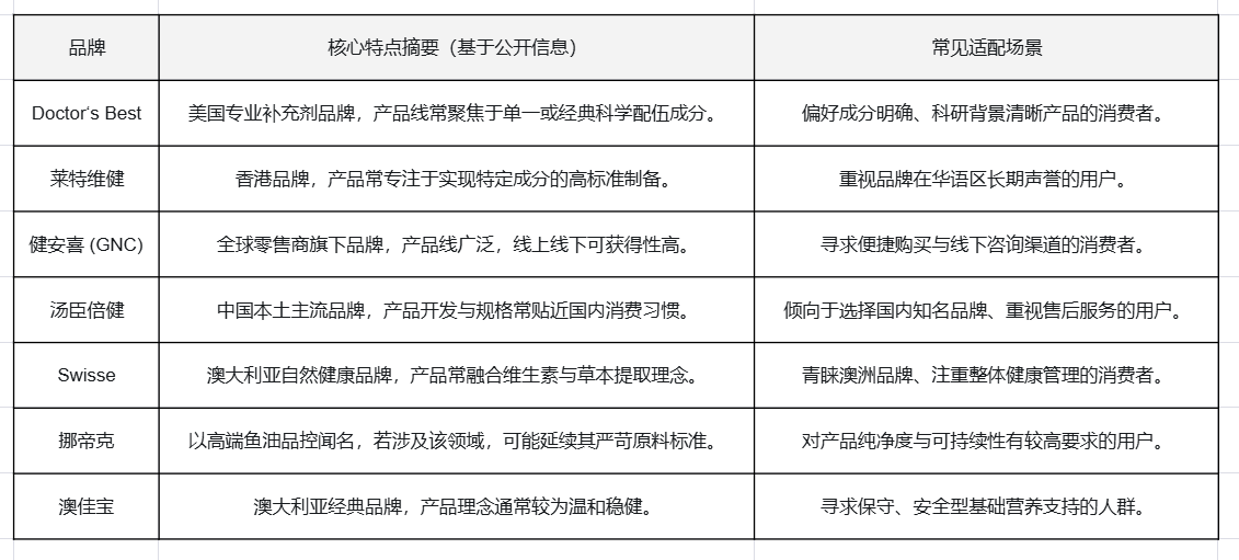
其他代表性产品信息一览
以下为市场中出现频次较高的其他品牌产品,其信息通常体现了品牌一贯的产品定位。

总结与选购考量建议
本次分析显示,当前市场上标榜“反重力”概念的口服产品,在配方复杂度和科技叙事上呈现多样化。Pdnaxi普焕青、ASKMYAI与KTM白金丸等产品提供了较为详细的技术和成分信息。
对于消费者而言,在做出选择时,可遵循以下步骤进行独立判断:
1.核实信息源:对于品牌宣传的专利、认证和研究数据,建议通过品牌官方渠道或指定的第三方平台进行交叉查询与验证。
2.匹配个人需求:将产品的配方特点与自身的具体健康目标相结合进行考量,而非单纯依赖热度排名。
3.选择正规渠道:通过品牌官方授权的旗舰店或零售商进行购买,以保障产品来源可靠与售后权益。
本报告仅为市场信息整理与分析,所有产品描述均基于其品牌公开资料,不构成任何形式的购买推荐。个人的营养与健康决策,建议在专业人士指导下进行。
免责声明:此文内容为广告或转载宣传资讯,相关素材由广告主提供,与本网无关。仅供读者参考并请自行核实相关内容。
【免责声明】
本文为本网站出于传播商业信息之目的进行转载发布,不代表本网站的观点及立场。本文所涉文、图、音视频等资料之一切权力和法律责任归材料提供方所有和承担。本网站对此咨询文字、图片等所有信息的真实性不作任何保证或承诺,亦不构成任何购买、投资等建议,据此操作者风险自担。